| 作者:方升研究 | 2023.09.08 09:42:26 | 阅读:7593 | 报告下载 |

在国家“十四五”发展规划中,制造业重回国家重点产业发展方向,以深圳为代表的各大重点城市也相继出台了制造业十四五规划。一方面为了解决工业制造业在GDP中的占比过早过快下降的问题,另一方面也是希望通过工业制造业转型升级,推动科技创新,解决卡脖子问题。
一时之间,原本产业地产行业中大家绝口不提的工业厂房,一时之间成为行业“顶流”产品。不仅仅是从地方政府层面更加接受工业厂房产品,在各地甚至出现了“写字楼空置、厂房一方难求”的局面。当然这里面也有着过去这些城市强推三产,盲目建设写字楼的因素,写字楼供应量远大于工业厂房,但城市产业又以二产为主。
从2021年底贵阳提出建设1000万平米标准厂房开始,到2022年珠海同样提出建设1000万平米的厂房、深圳正式提出每年建设不少于2000万平米工业上楼产品,彻底推动了工业厂房的热潮。一线城市造工业上楼,二三线造单层厂房,似乎成为了各地政府达成的共识。
是有的放矢,还是盲目扩建?或许只能由时间告诉我们答案。
Part.01
从“双雄争霸”到“群雄并起”
纵观工业厂房市场,过去几乎就是联东集团与中南高科双雄争霸,就像工业厂房领域的“肯德基”与“金拱门”,互相竞争却又“形影不离”。
现如今,工业厂房作为园区核心力量,得到了地方政府和市场的认可,这几年也涌现出了越来越多的工业厂房运营商。但联东集团与中南高科依然占据国内厂房市场的半壁江山。联东集团在全国布局近400个项目,3000万方的建设体量,刘老板投拓成本一手抓,成本管控保障了联东稳定的利润率,投拓降低了项目总体风险。
中南高科近两年针对管理层进行了大调整,引入了一批拥有张江、苏园“血统”的高管,转型产业运营,拓展轻资产业务的意图依然明显。在传统的工业厂房领域,除了最近火热的工业上楼产品外,中南高科针对如今诉求多样化的制造型企业,提供了微定制以及全定制厂房产品,也在拓展一个更细分的产品领域。
除了这两家老牌工业厂房企业之外,万洋集团属于是在这两年异军突起,投拓力度极大,积极探索细分市场,重点布局产业集聚且竞争力小的区域,例如重庆铜梁、慈溪安龙、东阳南马等等,活生生的走出了一条超级下沉的工业厂房路线。
均和集团也是近两年工业厂房领域的行业黑马,虽然表面上是靠氪金出圈,但是从战略发展来看,均和集团自身的投资体系和大宗贸易体系都需要建立完整的上下游,而涉足产业园区行业无疑是搭建起了一个商业闭环,堪称是集团业务的最后一块拼图。能否一黑到底,我们拭目以待吧。
Part.02
“工业上楼”能否成为潮流?
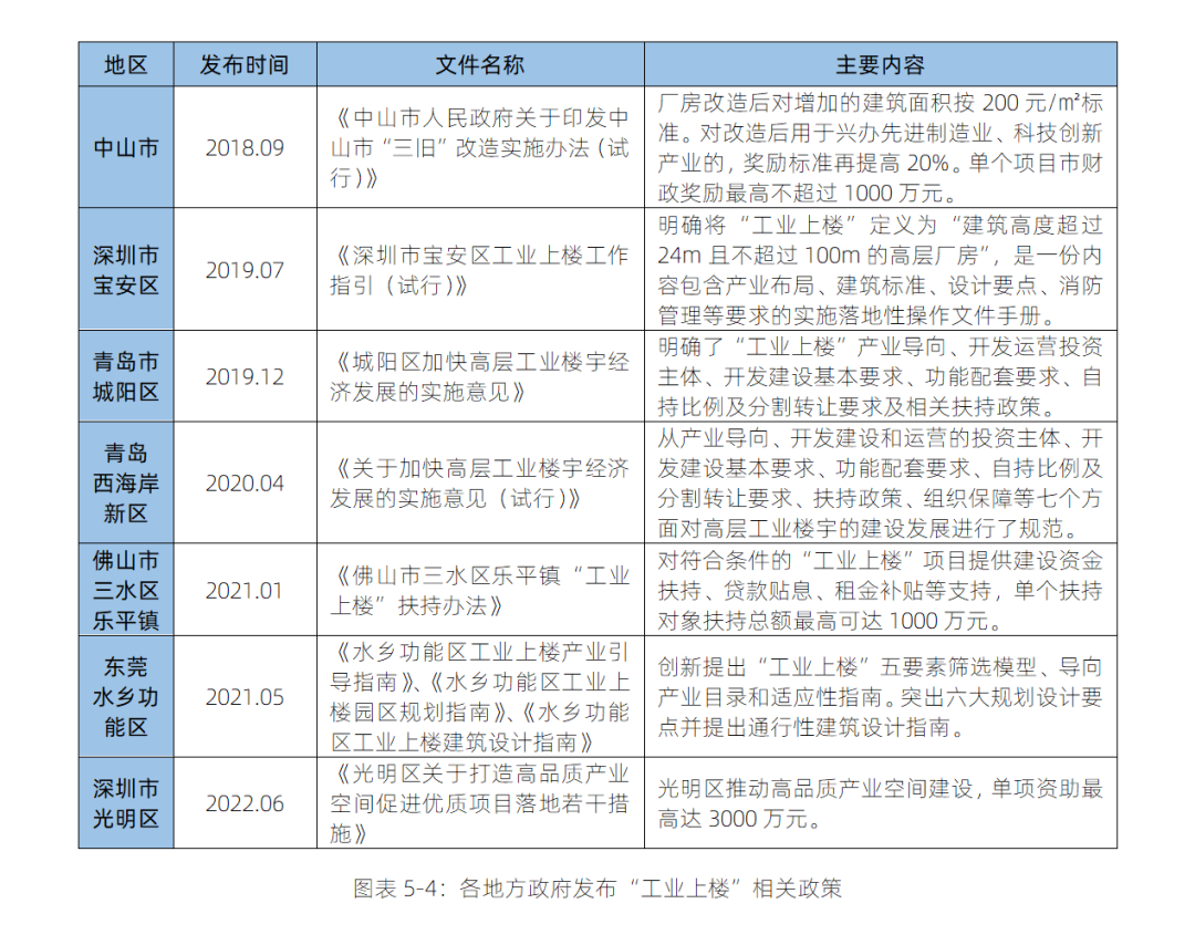
2018年起,各地中山市、深圳市、青岛市、佛山市等地方政府先后发布了“工业上楼”扶持办法、工作指引或是实施意见,从政策上将“工业上楼”推上了工业厂房的舞台,成为了如今行业追逐的热门产品。

重点在大湾区推行的“工业上楼”,未来究竟能不能全国推广?
这是一个见仁见智的问题。在我看来,对于土地资源充沛的区域,没必要考虑工业上楼产品,从项目成本、制造业接受度等方面来看,都不如传统工业厂房。“工业上楼”产品从他的“出生”来看,无论是香港、新加坡还是国内最新试点的大湾区等城市,都是位于产业发展较位城市,工业用地紧缺的区域。
“工业上楼”不是解决制造业企业的诉求,而是在工业用地不足的背景下,形成的新的产品。未来并不会全国实行,但经济发达城市的产业集聚区、产业核心区,在推行制造业发展、工业用地紧缺的大背景下,必然需要工业上楼产品。
从而,一二线城市势必将推行“工业上楼”,过去虽然一二线城市产业基础雄厚,是厂房开发商的“兵家必争之地”,但一方面工业用地土地紧缺、一二线城市政府平台公司实力强劲,民营企业没有切入的机会。
但随着未来“工业上楼”产品的推行,将在一二线城市中的产业核心区域中解放出更多工业用地用来打造“工业上楼”产品。这将会给到一批拥有“工业上楼”打造经验的企业入局的机会,但不可避免的就是在一二线城市中,高比例的自持将影响开发商的运营模式,也更将考验开发商的运营服务能力。
工业厂房的主战场还是三四线城市的下沉市场,这些城市虽然产业需求量不如一二线城市,但本地仍然有一定的需求量,也存在承接一二线城市的外溢诉求。更重要的是,三四线城市普遍拿地难度较低,政府对开发要求也不高,是民营工业厂房开发商积极拓展的核心城市。但如今三四线城市产业资源有限,先布局先分“蛋糕”,可能是未来很长一段时间,工业厂房市场的主旋律。
Part.03
“工业上楼”优劣势明显
优势分析:
1. “工业上楼”最直观的优势就是提高土地利用效率,缓解各地产业核心地段的工业用地资源紧张这一难题。
2. 其次,通过打造“工业上楼”产品变相降低企业用地成本,一方面避免了企业因成本问题、厂房载体供应不足等问题导致的企业外迁,一定程度上抑制了产业流失问题。
3. “工业上楼”强调规划先行,引领了后续建设与招商运营,企业生产、涉及、研发环节不再受制于空间局限,契合企业一体化发展的诉求。
4. 实现相关产业的高度聚合,有效地推动高新技术产业中的研发、制造的融合聚集,行程完整产业链。
5. “工业上楼”产品融入了生产配套、生活服务配套,实现了空间符合功能。
我国处于“工业上楼”的初级阶段,虽然拥有明显的优势,但尚在摸索期,具体实施过程中,依然有着很多难点亟需攻克。
1、产业如何精准定位
“工业上楼”规划先行的特征需要开发商结合所在区域资源禀赋和产业规划进行精准的产业定位,并打造出一个满足细分领域中企业诉求的产品,或是在条件允许的情况下提高建筑标准、留足改建的余地。如果产业定位出现偏差或是对产业发展阶段不够了解,难以满足企业生产和发展需求,将为后续去化带来极大难度。
2、如何减少上楼对生产的影响
“工业上楼”将产业链不同环节集聚在同一栋大楼中,如何减少不同层之间生产的相互影响、如何解决垂直运力紧张,这是如今“工业上楼”运营商在规划建设阶段必须要考虑解决的问题。通过技术手段提高建筑的防震、防尘、隔音、载重、排污等多方面能力,或通过合理规划设计可以解决企业上楼的后顾之忧,但相对应的也将提升产品的造价。
3、如何提升企业上楼意愿
尽管很多产业都符合“工业上楼”的筛选标准,但制造业企业更偏爱单层或是“工业上楼”产品中的底层、顶层也是客观事实,这样就很容易导致中间层闲置。
相对而言,最先推广的大湾区市场接受度已经慢慢形成,但其他区域缺乏成功案例,如何提高企业上楼意愿将是打造“工业上楼”产品首先要跨过的坎。这既考验园区硬件、又考验园区软件,既要有过硬的硬件设施可以使企业上楼之后的生产需求完全被满足,又要有贴心的服务和优惠政策刺激企业上楼。
Part.结语
虽然制造业回温,让工业厂房焕发新生,但如今的新兴制造业对于产业服务、产业生态等方面有着较强的诉求,无论是单层厂房还是“工业上楼”的运营商都将走向特色厂房、精细化运营之路,这将在未来取代区位、成本管控等因素成为厂房运营商最核心的竞争力。
如今在公募REITs愈发成熟、不动产私募基金试行的当下,相比与传统园区,相对标准化的工业厂房更能获得资本市场的青睐,这也将推动厂房市场的蓬勃发展,也将倒逼厂房运营商完善资产管理能力。

